三个步骤帮您了解欧洲增值税发票!
亚马逊作为跨境卖家与买家的桥梁与纽带,可以自由地选择,商业缤纷异彩,但在各个地区的情况不同亚马逊具体的规则也不尽相同,其中欧洲作为亚马逊的大市场,包含了我国的众多亚马逊卖家,如果在欧洲销售时您就有可能需要收取增值税,那么您知道如何开增值税发票吗?
下面我们分三个步骤详解:
问题一:如何注册欧洲增值税税号?
既然要收取增值税,那就要需要一个税号,那么我们在欧洲地区怎么注册一个税号呢?
在许多欧洲国家/地区,您可以通过税务机构的网站在线注册您想要注册的国家/地区。通常,网站会提供在线注册表,或可供您下载的 PDF 表格,您可填写完成后邮寄返回。您提交申请增值税税号之后,您还可能收到用普通邮件寄给您的表格以签字并返回。
申请增值税可能会有相关的合规要求,包括需要进行申报并开具增值税发票。
问题二:在欧洲不同国家收取增值税的税率是多少呢?
对于特定欧洲国家/地区内指定商品的当前增值税税率,最可靠的信息来源就是该国家/地区的增值税征收机构。您可能会需要税务顾问帮助您确定适用的增值税税率。
这里我们为您整理了EU7的标准税率,仅供参考。具体您是否适用标准税率,请咨询您的税务顾问。

编辑
请点击输入图片描述
*数据来源: VAT rates applied in the Member States of the European Union Situation at 1st January 2018
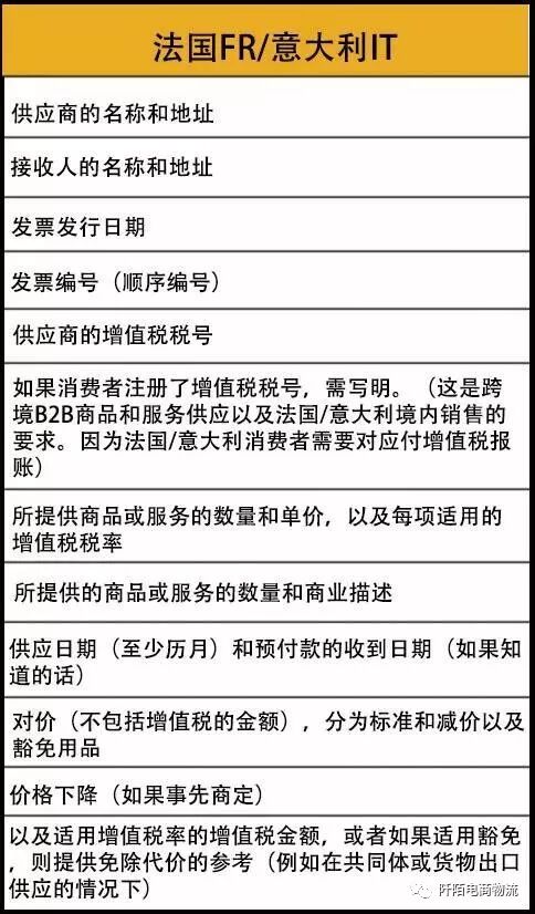
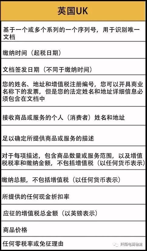
问题三:开欧洲增值税发票需要提供哪些信息?
在许多欧洲国家/地区,买家都要求开具增值税发票。您发货的国家/地区和买家所在国家/地区的增值税法规可能会要求您提供增值税发票,而买家的期望通常会超过法律的规定。例如,在德国和意大利,就高价值商品,买家一般期望卖家开具发票。
在以下表格中,你可以看到UK/DE/FR/IT等四个国家对于发票应当包含信息的要求。


编辑

编辑
以上信息仅供参考,不具备任何税务和法律效力,也不得被用以上用途!
经过上述的三步,您知道如何开欧洲增值税发票了吗?如果您还不清楚可以直接咨询深圳阡陌国际货运代理有限公司网站:www.hifhk.com,您的欧洲大卖之路由此开始!



